You also need a team to carry it out. They coordinate and direct all facets of the incident response effort.
Security analysts should also ensure that the correct training is in place and that staff can implement procedures and policies.

Roles and responsibilities of security incident response team. Their response typically occurs in three stages. The primary objective of CERT is to mitigate and control an emergency situation during the initial stages prior to SCDFs arrival and also to ensure operational synergy between the CERT and SCDF. As cyber threats grow in number and sophistication building a security team dedicated to incident response IR is a necessary reality.
They are also responsible for conveying the special requirements of high severity incidents to. The incident manager has the overall responsibility and authority during the incident. The main responsibility of the CSIRT is to expose and avert cyber attacks targeting an organization.
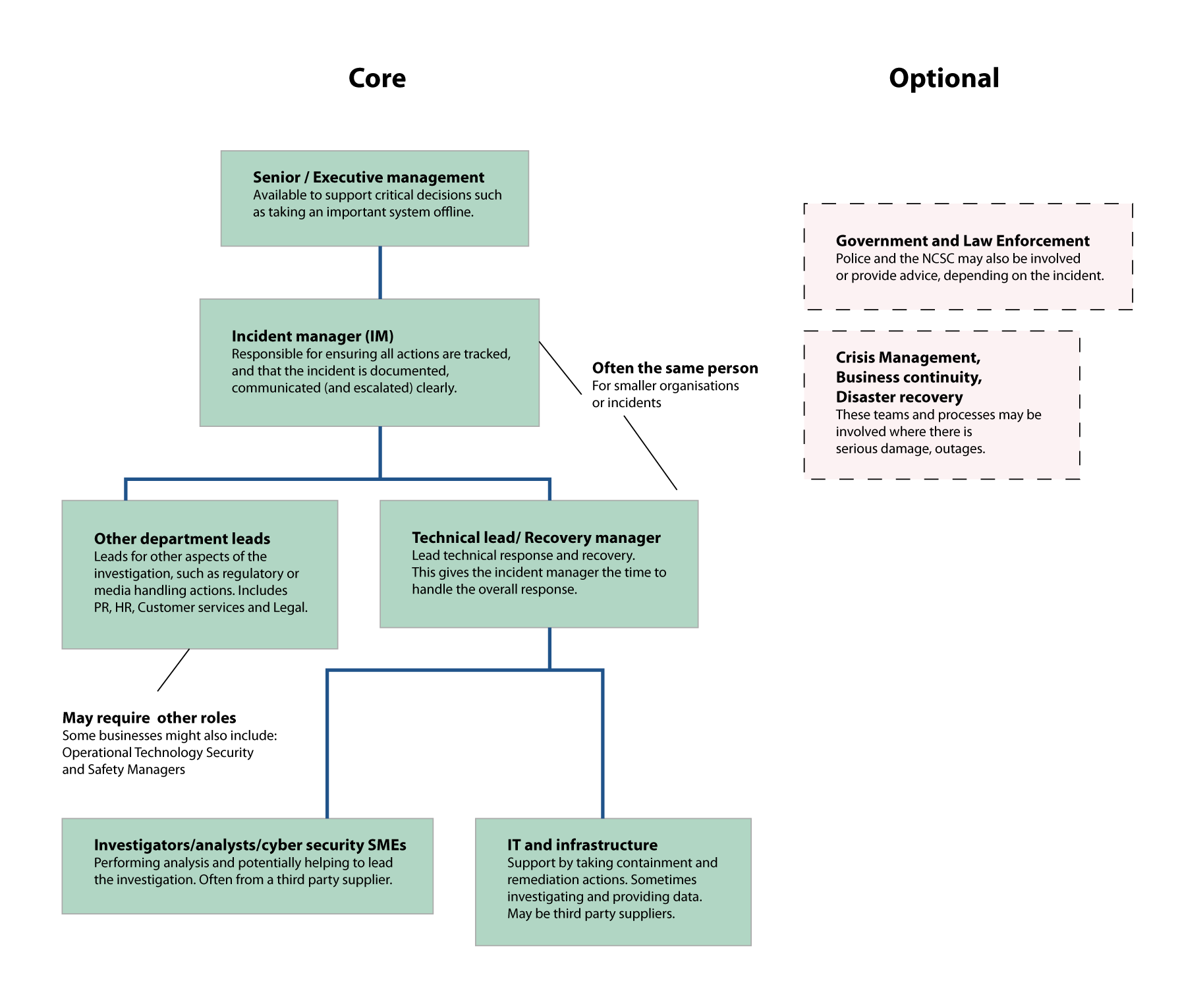
At its core an IR team should consist of. Outlining all individuals from technical front-line responders to executives with roles on the team. A computer security incident response team CSIRT can help mitigate the impact of security threats to any organization.
A Computer Security Incident Response Team CSIRT is defined as the group of individuals in charge of executing the technical aspect of an Incident Response Plan. The Importance of Roles and Responsibilities in Incident Response. Security Analystthe first to respond to incidents.
In this blog we discuss how to organize and manage a CSIRT and offer tips to make your incident response team more effective. The incident response manager oversees and prioritizes actions during the detection analysis and containment of an incident. An effective plan can quickly stop disruption from turning into a disaster.
When developing cybersecurity incident response plans the roles and responsibilities sections normally focus on a couple items. IT User Advocate UA The UA part of the IA Incident Response team within IA oversees responsible use of computing resources at U-M and assists in eDiscovery and other investigatory matters. Security Operations Center Roles and Responsibilities.
As a rule of thumb the incident manager is responsible for all roles and and responsibilities until they designate that role to someone else. Working with other emergency response team members to evaluate an emergency Ensuring proper emergency communication. The Incident Coordinators also provides leadership to the team and assists the Incident Coordinator.
This team is responsible for analyzing security breaches and taking any necessary responsive measures. Of course the plan itself is only half the equation. As the number of cyber threats grow each and every day the importance of having a security team that is solely focused on incident response IR is fundamental.
A CIR cyber incident response plan does just that outlining strategies for identifying and responding to security breaches. Threat detection threat investigation and timely response. CERT is a group of in-house first responders identified by a company to be competently trained in preventing any emergency from escalating into a major disaster.
CSIRT members are responsible for the detection containment and eradication of cyber incidents as well as for the restauration of the affected IT systems. CSIRT pronounced see-sirt refers to the computer security incident response team. The incident response teams goal is to coordinate and align the key resources and team members during a cyber security incident to minimize impact and restore operations as quickly as possible.
Investigation and analysis communications training and awareness as well as documentation and timeline development. This includes the following critical functions. Ensuring that all emergency response team members are assigned duties and understand all emergency procedures.
IA is responsible for appointing an incident response coordinator whose primary job function is to support incident management across the university. The Cyber Security Incident Response Team CSIRT may require a number of roles in order to ensure that incidents are managed and coordinated effectively.
ads
Pages
Individual Roles
Search This Blog
Blog Archive
- January 2023 (4)
- July 2022 (51)
- June 2022 (53)
- May 2022 (50)
- April 2022 (39)
- March 2022 (55)
- February 2022 (38)
- January 2022 (35)
- December 2021 (52)
- November 2021 (47)
- October 2021 (50)
- September 2021 (55)
- August 2021 (70)
- July 2021 (64)
- June 2021 (76)
- May 2021 (70)
- April 2021 (66)
- March 2021 (64)
- February 2021 (62)
- January 2021 (58)
- December 2020 (77)
- November 2020 (53)
- October 2020 (68)
- September 2020 (66)
- August 2020 (66)
- July 2020 (61)
- June 2020 (53)
- May 2020 (63)
- April 2020 (1)
Labels
- 1950s
- 1960s
- 1970s
- 2013
- about
- account
- accountant
- accounting
- accounts
- activities
- admin
- administration
- administrator
- admission
- advisor
- advisory
- affect
- aged
- agencies
- agent
- agile
- aider
- allied
- america
- analyst
- ancient
- andhra
- anesthesia
- apart
- application
- apply
- architect
- area
- arena
- article
- assessment
- assistant
- assistants
- associate
- association
- assume
- assurance
- attended
- australian
- automation
- automobile
- automotive
- axis
- badminton
- ball
- bank
- based
- beauty
- been
- begin
- beneficial
- benefit
- between
- bible
- blood
- board
- bodies
- brainly
- branch
- bridesmaids
- brief
- build
- building
- business
- byjus
- cabinet
- campus
- canada
- care
- carers
- caring
- case
- category
- cath
- center
- certified
- chairman
- change
- changed
- changing
- channel
- chemical
- chief
- child
- childcare
- childrens
- choice
- citizen
- citizens
- city
- civil
- classroom
- clerk
- client
- clinical
- cloud
- coding
- commander
- committee
- communicators
- community
- company
- competencies
- concerns
- condo
- consider
- considered
- constructed
- construction
- constructivist
- consultant
- contemporary
- contract
- contribute
- control
- controller
- cook
- cooperating
- cooperative
- cooperatives
- coordinator
- corporate
- cost
- council
- councillor
- counselor
- countries
- country
- court
- criminal
- culture
- cultures
- curriculum
- customer
- data
- dean
- define
- defined
- definition
- deforestation
- delivery
- dementia
- democracy
- dental
- department
- deputy
- describe
- design
- designer
- desk
- determined
- determines
- developed
- developer
- development
- devops
- diagnostic
- difference
- different
- digital
- director
- directors
- disaster
- discharge
- distance
- distribution
- distributive
- doctors
- does
- domiciliary
- drug
- dual
- during
- duties
- dysfunctional
- economist
- economy
- education
- educator
- effects
- electrical
- employee
- employees
- employer
- employeremployee
- employers
- employment
- empowering
- engineer
- engineering
- engineers
- english
- enterprise
- enumerate
- enumerator
- eradicate
- essay
- estate
- estimator
- ethics
- ethiopia
- event
- example
- examples
- execution
- executive
- explain
- extended
- facilitators
- facilities
- facility
- fall
- families
- family
- fanfic
- feature
- federal
- feminine
- fico
- field
- finance
- financial
- first
- floor
- followed
- following
- food
- football
- forensic
- formal
- forums
- four
- franchise
- from
- front
- full
- function
- functions
- gender
- general
- generalist
- generativity
- georgias
- giraffes
- global
- globalization
- good
- governing
- government
- graduate
- graphic
- greece
- group
- have
- head
- headteacher
- health
- healthcare
- healthful
- hispanic
- home
- hospital
- hospitality
- hotel
- house
- household
- housekeeper
- housekeeping
- human
- human resource
- identify
- igbo
- illustrates
- immersion
- implementation
- important
- incident
- include
- india
- individuals
- industry
- influence
- informal
- information
- innate
- institutions
- insurance
- interdepartmental
- interests
- intern
- international
- interprofessional
- inventory
- investigator
- investment
- japanese
- java
- journalist
- journalists
- judge
- judges
- judicial
- judiciary
- junior
- justice
- keeper
- korea
- language
- last
- latino
- lead
- leader
- leaders
- leadership
- league
- learned
- leone
- level
- librarians
- like
- limited
- line
- literacy
- little
- local
- logistics
- london
- magistrate
- main
- maintenance
- major
- male
- management
- manager
- managerial
- managers
- managing
- mandated
- manual
- manufacturing
- market
- marketing
- marriage
- masculine
- master
- mastery
- mean
- meaning
- mechanical
- media
- medical
- member
- members
- mental
- midwifery
- ministers
- modern
- monitoring
- most
- mother
- mound
- multidisciplinary
- music
- national
- ndrrmc
- near
- negative
- neonatal
- newly
- nigeria
- normal
- norms
- nurse
- nursery
- nurses
- nursing
- objectives
- obligations
- occupational
- office
- officer
- officers
- officials
- onsite
- operational
- operations
- organisation
- organisations
- organization
- organizational
- outline
- outpatient
- owner
- paediatric
- pandemic
- paraeducators
- paramedic
- parent
- parents
- payable
- pediatric
- perceived
- perform
- performance
- personnel
- perspective
- pgce
- pharma
- pharmaceutical
- philippine
- philippines
- physical
- pitchers
- placement
- planner
- plant
- play
- policy
- political
- positions
- powers
- practitioner
- practitioners
- president
- presidents
- principal
- processing
- procurement
- product
- professional
- professionals
- program
- programmer
- progressive
- project
- promoter
- property
- provider
- proxy
- psychologist
- public
- purchase
- purchasing
- qualified
- quality
- quantity
- quora
- quotes
- reading
- rearing
- recruiter
- recruitment
- referee
- regional
- registered
- regular
- relating
- relation
- relations
- relationship
- relationships
- relevant
- remuneration
- reporter
- reporting
- representative
- representatives
- reproductive
- research
- reserve
- resource
- resources
- respiratory
- responder
- responders
- responsibilities
- responsibility
- resume
- retail
- reversed
- rights
- rigid
- risk
- roles
- rural
- safeguarding
- safety
- sales
- sample
- school
- schools
- scrum
- secretary
- sector
- security
- selenium
- senate
- senior
- service
- services
- setting
- seven
- shareholders
- should
- situations
- skills
- slideshare
- social
- socialization
- socially
- society
- sociology
- software
- solution
- south
- special
- sponsor
- sport
- staff
- staffing
- stakeholders
- standards
- start
- startup
- state
- statement
- states
- steering
- stock
- store
- structure
- student
- suggested
- summarise
- supervisor
- supplier
- support
- supreme
- surveyor
- system
- tamil
- tasks
- taught
- tavern
- teacher
- teachers
- teaching
- team
- teams
- teamwork
- technical
- technician
- template
- tempore
- tennis
- term
- test
- tester
- thailand
- that
- theory
- therapist
- therapy
- things
- three
- time
- today
- todays
- tournament
- trade
- traditional
- trainee
- training
- trial
- trials
- tutors
- types
- under
- unions
- united
- using
- valid
- valley
- various
- vbnet
- vice
- warehouse
- wealth
- wellington
- wellness
- were
- what
- where
- which
- wipro
- within
- womens
- word
- work
- worker
- workers
- workplace
- workshop
- world
- write
- xenophobia
- years
